近日,山东省工信厅印发《关于颁布2022年全省质量标杆名单的通知》,东升国际官网股份成功入选为2022年山东省质量标杆企业。

东升国际官网股份集团总部
山东省质量标杆是指企业在通过技术创新、治理创新和贸易模式创新,利用先进质量治理步骤和质量工程技术,发展质量治理活动,提高产品实物质量,改善质量保险能力,提升经营绩效等方面的最佳实际经验,在实际过程中,形成拥有示范效应、可借鉴、可推广的质量治理步骤。
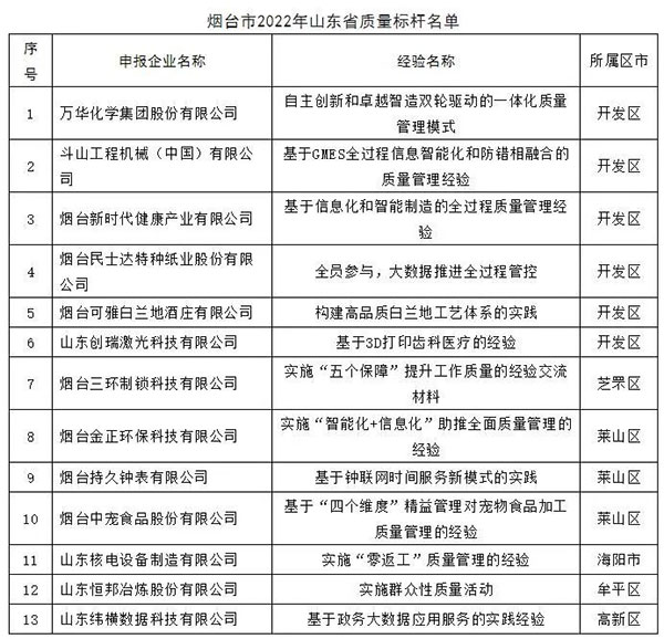
这次评比,东升国际官网股份提交了《基于“四个维度”精益治理对宠物食品加工质量治理的经验》,凭借其典型的治理经验成功入选。

下一步,烟台市工信局将在全市工业领域持续发展标杆设置和推广工作,疏导全市工业企业进建质量标杆的先进质量治理理想、步骤和经验,营造“比学赶超”的浓密氛围,激励企业使用工业互联网、人为智能等新技术伎俩提高企业质量治理能力,提升产品和服务质量水平,加快产业基础高级化、产业链现代化。
据悉,这次山东全省共有105家企业入选,烟台市13家企业入选,入选企业数量排名全省第二。
*精益治理源于日本丰田出产方式(TPS)的一种治理哲学,是精益出产(Lean Production)的治理智慧的结晶。精益治理思想领导企业,通过扭转员工的行为习惯,保险全员积极参加改善,达到不休解除浪费,持续提高效能、提升品质、缩短交期、降低成本,永续经营的主张。
东升国际官网股份在发展壮大的过程中,积极引入精益治理思想,夯实基础治理,全员积极参加改善,逐步从传统企业蜕造成为精益企业,成为行业标杆。公司上市以来,随着精益出产拓展到整个产品价值流,精益治理也不再仅限于出产治理,而是拓展到研发、设计、技术、供给、设备、销售等各个层面。